导航
关闭
网站首页
新闻动态
活动新闻
党建长廊
医院文化
医德医风
机构资质
机构信息
机构标识
设备准入
技术备案
重点研究平台
服务价格
药品耗材
医院简介
科室介绍
人员识别
技术及设备介绍
医院环境
环境引导
交通导引
内部导引
公卫措施
安全警示
应急指引
诊疗服务
服务时间
专业介绍
患者须知
分级诊疗
远程医疗
临床研究
护理天地
行风与投诉
招标采购
行风建设
依法执业自查
医疗秩序
投诉途径
纠纷处理
公开制度
便民服务
咨询服务
特殊人群
收费查询
医保服务
复印病历
其他信息
科普健教
健康科普
健康教育
联系我们
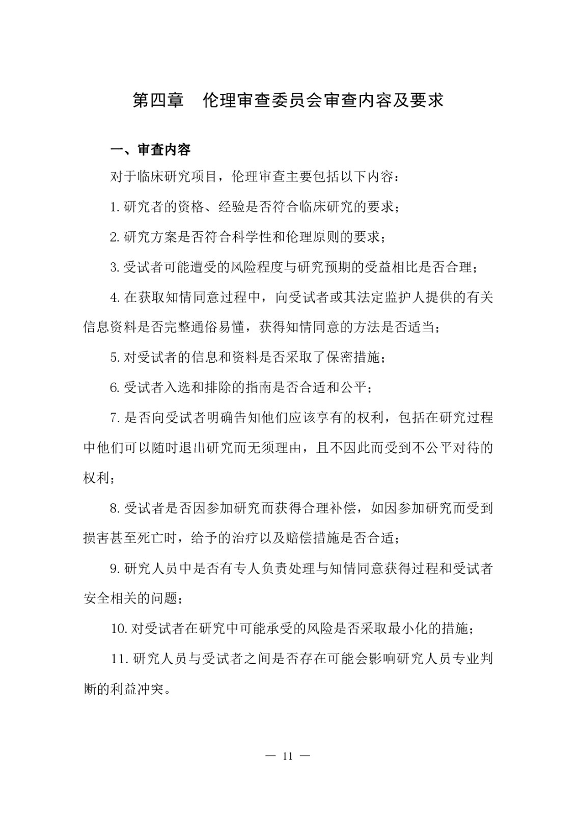
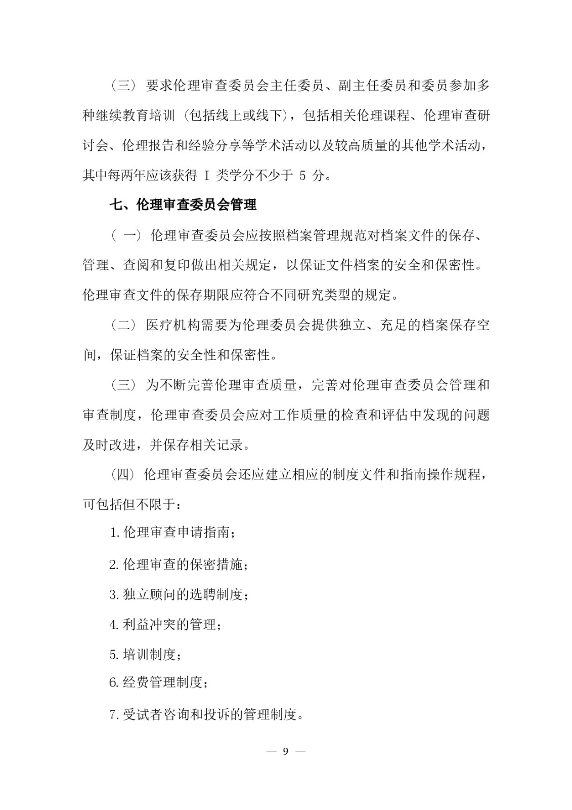
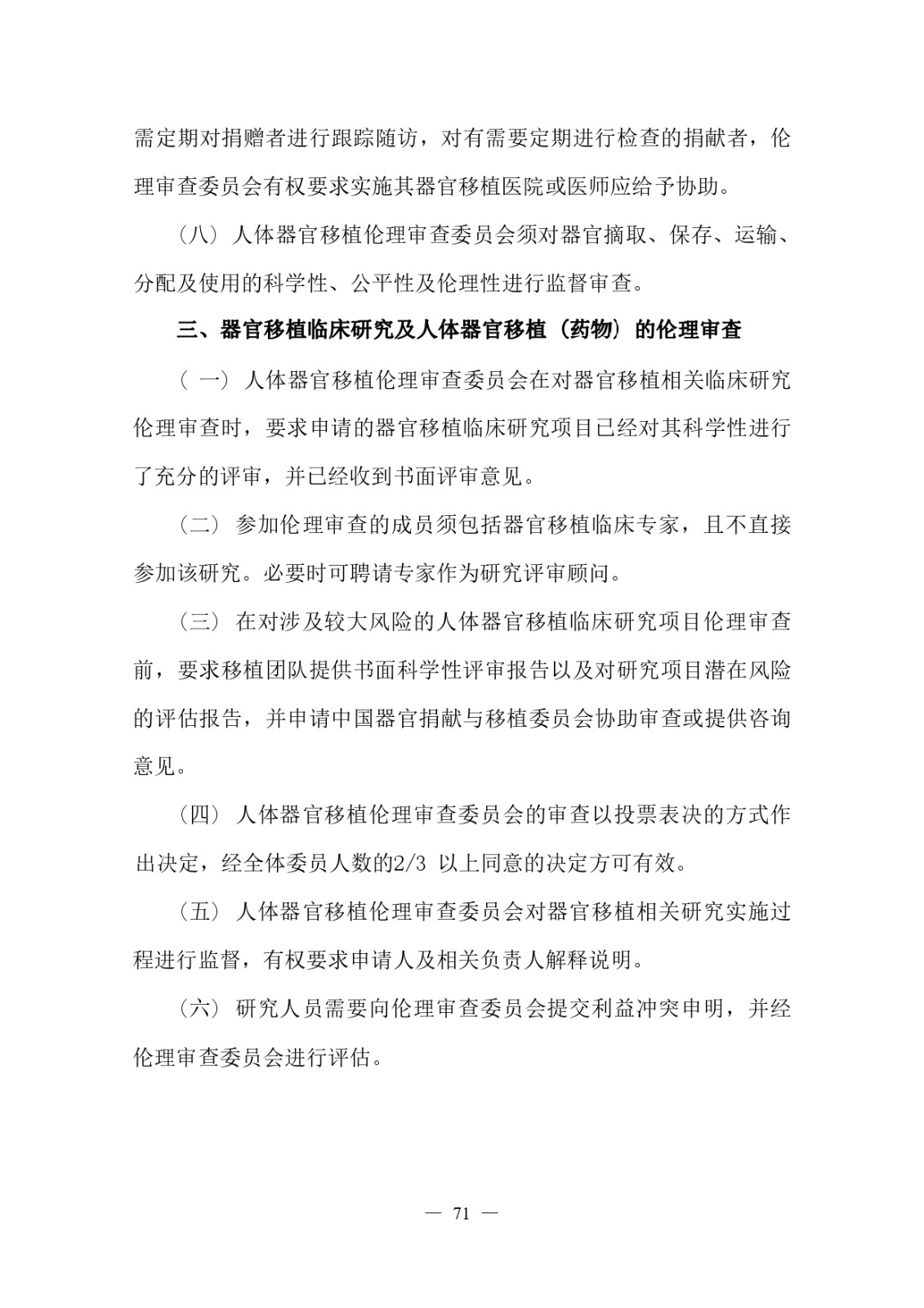
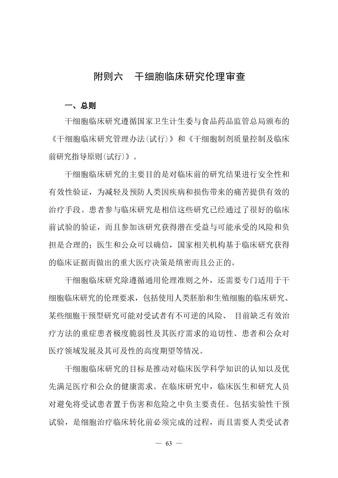
涉及人的临床研究伦理审查委员会建设指南 (2023 版)
涉及人的临床研究伦理审查委员会建设指南 (2023 版)
上一条
景德镇市第一人民医院召开护士长述职会
下一条
复审申请表
0798—8560600
院长信箱:jdzsyyy@126.com
景德镇市珠山区中华北路317号