 创建模范机关
创建模范机关
 当前位置 :网站首页 > 创建模范机关
当前位置 :网站首页 > 创建模范机关 创建模范机关
创建模范机关 当前位置 :网站首页 > 创建模范机关
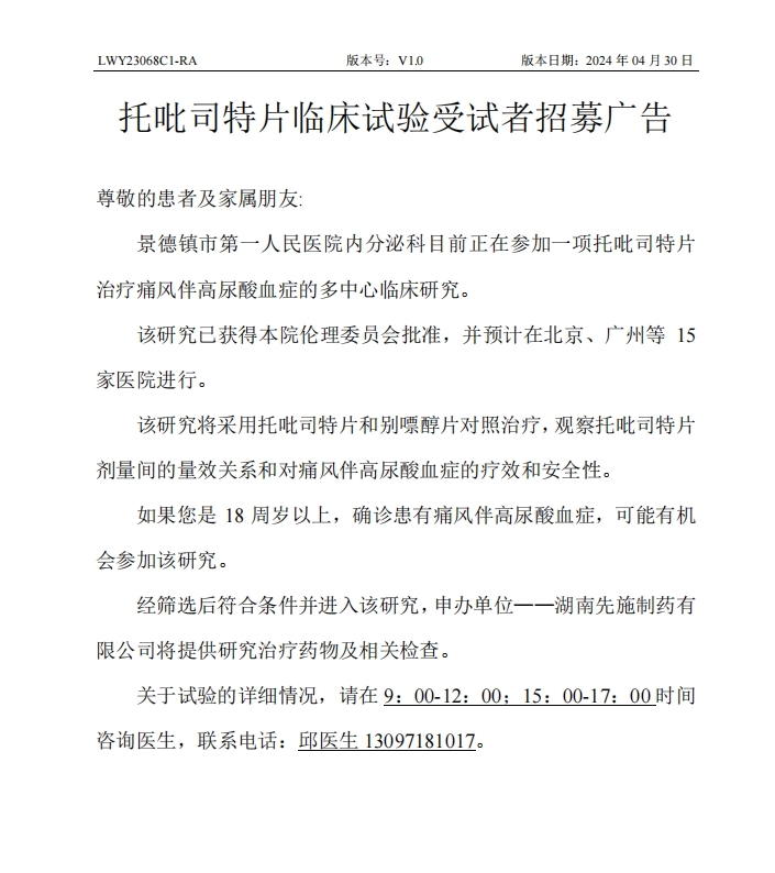
当前位置 :网站首页 > 创建模范机关       为提升研究人员GCP意识,加强临床试验机构规范化管理,8月27日,景德镇市第一人民医院副院长吴春玲带队,神经内科、呼吸与危重症医学科、骨科、内分泌科、心血管内科、肿瘤科、消化内科、检验科及药物临床试验机构办公室等11名专家前往江西省人民医院参加GCP联盟机构进修培训启动仪式。        仪式上,江西省人民医院副院长梁斌对景德镇市第一人民医院的到来表示欢迎,并对省人民医院发展历史、医院基本现状、学科特色和专业优势等进行了介绍。        吴春玲对省人民医院的大力支持表示了诚挚地感谢,并指出,要此次培训学习为契机,壮大医院临床研究团队,进一步提高临床试验研究水平和管理水平,为更好地开展GCP工作奠定理论基础。        会上,市一院各临床科室的专家们认真听取了省人民医院GCP机构的发展历程、临床试验开展情况,学习了江西省药监局近日下发的《江西省药物临床试验机构监督检查主要研究者资质检查要点(试行)》文件精神。省人民医院专家与市一院科主任进行了一对一指导,课程内容涵盖立项审批、质控检查、伦理审查、试验用药物管理、IIT试验管理等方面。        8月30日,按照GCP实施规范,市一院内分泌科组织消化内科、药剂科、检验科等相关科室,召开了托吡司特片治疗痛风伴高尿酸血症的随机、双盲、阳性药物平行对照的剂量效应关系研究中心启动会。会上,项目临床监查员(CRA)针对临床试验方案、研究药物、安全性事件处理和记录、受试者权益保护等内容进行了系统培训,与会人员对具体内容进行交流讨论。院GCP办公室对研究团队人员进行了合理分工。 【受试者招募】

